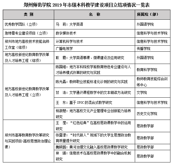
为了优化专业结构,加强专业内涵建设,整体推进本科人才培养模式、教学团队、课程教材、教学方式、教学管理等专业发展重要环节的综合改革,打造专业办学特色,提升人才培养质量。2019年以来,我校以贯彻落实《郑州师范学院振兴本科教育实施方案》和《郑州师范学院2019年—2021年本科教学质量与教学改革提升工程建设方案》为主要抓手,进一步深化教育教学改革,推动本科教育高质量发展,提升教育服务能力和贡献水平。在重视省级、国家级项目立项建设的同时,我校紧紧抓好市级、校级教育教学项目的建设工作,不断推进本科教学水平的提升,为推动我校的教学改革与质量发展,打下了坚实的基础并在本科教学质量工程方面新取得了可喜的成绩。截至目前,2019年我校共立项建设校级本科教学质量工程项目5大类150项,获得市级教学建设项目6大类14项,标志着我校本科教学水平又上了一个新台阶。
